上皮性卵巢癌的腹膜转移是患者预后不良的因素之一。盆腔-腹膜腔跨体腔途径被认为是腹膜转移的典型方式,普遍认为它通过腹水的腹膜循环发生。这提示腹水中的游离的细胞、分子能够促进卵巢癌腹膜转移。已有研究发现腹水含有促肿瘤发生的细胞因子、蛋白酶、趋化因子和生长因子,并作为转移性肿瘤微环境发挥作用,为肿瘤的扩张、迁移和细胞增殖提供适宜的条件。环状RNA分子是能够在细胞外稳定存在的一类RNA分子,在肿瘤的发生和转移中具有确定性的作用。
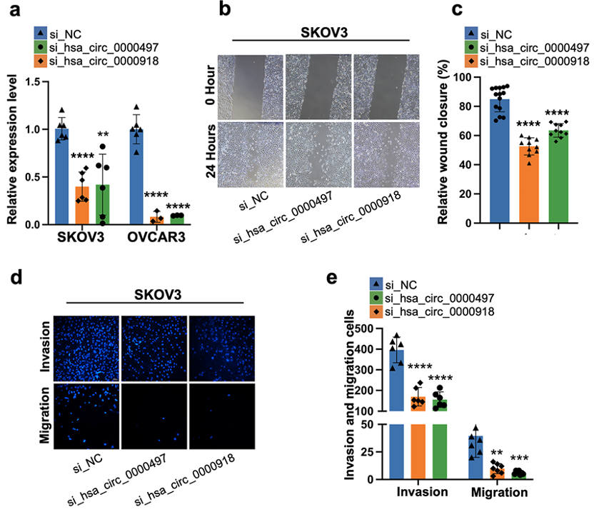
研究发现在卵巢癌患者腹水中存在多种环状RNA分子,这些RNA分子同腹水中肿瘤细胞的生物学表型存在明确的关联性(图1)。研究者从中筛选了多个RNA分子,并对其中hsa_circ_0000497和hsa_circ_0000918在肿瘤转移中的作用进行了研究。发现在腹水中显著上调的hsa_circ_0000497 和 hsa_circ_0000918能够通过调节肿瘤细胞上皮间质转换,促进 EOC 通过腹水发生腹膜转移(图2)。这些 circRNA 可能成为上皮性卵巢癌腹膜转移的新型潜在治疗靶点或预后生物标志物。

图1.卵巢癌患者腹水中环状RNA分子筛选。

图2.hsa_circ_0000497 和 hsa_circ_0000918促进卵巢癌细胞发生转移。
Hsa_circ_0000497 and hsa_circ_0000918 contributed to peritoneal metastasis of ovarian cancer via ascites. J Transl Med. 2022 May 10;20(1):201. doi: 10.1186/s12967-022-03404-9. Ning Luo, Zubaidan Sulaiman, Chunyan Wang, Jinye Ding, Yingying Chen, Biting Liu, Zhongping Cheng, Shupeng Liu
上一篇: 测序方法筛选卵巢储备相关分子为卵巢功能评估提供潜在检测靶点
下一篇: 没有了!